Номер 332 - ГДЗ Алгебра 7 класс. Мерзляк, Полонский. Учебник. Страница 65

Вернуться к содержанию учебника

Страница 65

329 330 331 332 333 334 335

Вопрос

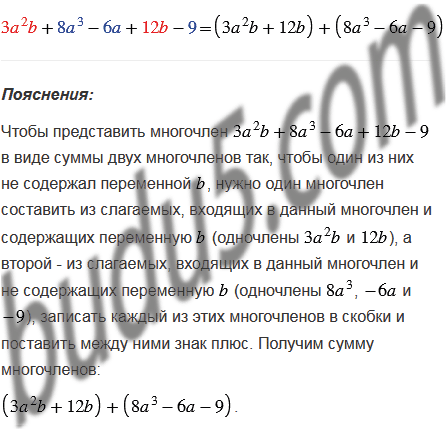
Представьте многочлен в виде суммы двух многочленов так, чтобы один из них не содержал переменной .

Подсказка

Вспомните:

  1. Что называют многочленом.
  2. Что называют одночленом.
  3. Сложение многочленов.
  4. Правила раскрытия скобок.

Ответ


Вернуться к содержанию учебника