Номер 1. Задание "Проверь себя" №5 - ГДЗ Алгебра 7 класс. Мерзляк, Полонский. Учебник. Страница 129

Вернуться к содержанию учебника

Задание "Проверь себя" №5. Страница 129

4 5 6 1 2 3 4

Вопрос

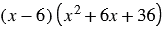
Представьте в виде многочлена выражение .

Подсказка

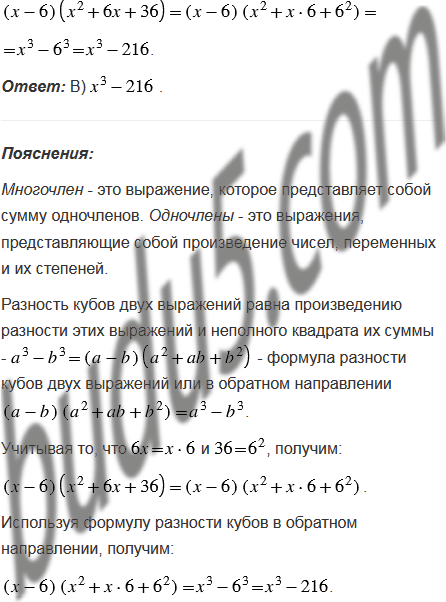
Ответ

4 5 6 1 2 3 4


Вернуться к содержанию учебника