Номер 1013 - ГДЗ Алгебра 7 класс. Мерзляк, Полонский. Учебник. Страница 201

Вернуться к содержанию учебника

Страница 201

1010 1011 1012 1013 1014 1015 1016

Вопрос

Составьте какую-нибудь систему двух линейных уравнений с двумя переменным, решением которой является пара чисел (2; 2).

Подсказка

Вспомните:

  1. Что называют линейным уравнением с двумя переменными.
  2. Что является решением системы уравнений с двумя переменными.
  3. Сложение рациональных чисел.
  4. Вычитание рациональных чисел.
  5. Умножение рациональных чисел.

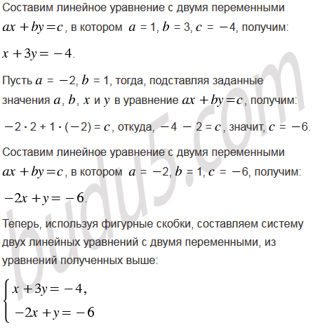
Ответ


Вернуться к содержанию учебника