Вернуться к содержанию учебника
Страница 203
1024 1025 1026 1027 1028 1029 1030 1031 1032 1033 1034
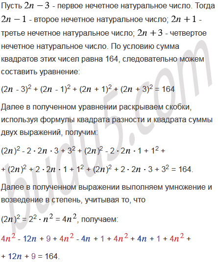
Найдите четыре последовательных нечетных натуральных числа, сумма квадратов которых равна 164.
Вспомните: