Задание 8. Задания для самопроверки § 5 - ГДЗ Математика 6 класс. Виленкин, Жохов. Учебник часть 2. Страница 34

Старая и новая редакции

Вернуться к содержанию учебника

Задания для самопроверки § 5. Страница 34

5 6 7 8 9 10 1

Вопрос

№8 учебника 2018-2020 (стр. 34):

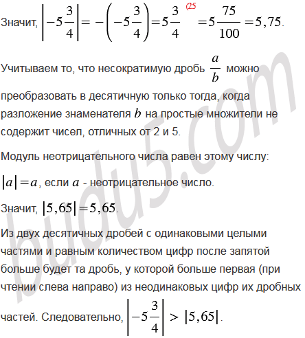
Из двух чисел и 5,65 укажите то число, модуль которого больше.

Подсказка

Ответ

№8 учебника 2018-2020 (стр. 34):

5 6 7 8 9 10 1


Вернуться к содержанию учебника