Задание 10. Задания для самопроверки § 6 - ГДЗ Математика 6 класс. Виленкин, Жохов. Учебник часть 2. Страница 54

Старая и новая редакции

Вернуться к содержанию учебника

Задания для самопроверки § 6. Страница 54

7 8 9 10 1 2 3

Вопрос

№10 учебника 2018-2020 (стр. 54):

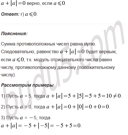
При каких значениях выполняется равенство ?

Подсказка

№10 учебника 2018-2020 (стр. 54):

Ответ

№10 учебника 2018-2020 (стр. 54):

7 8 9 10 1 2 3


Вернуться к содержанию учебника