Номер 1064 - ГДЗ Алгебра 7 класс. Мерзляк, Полонский. Учебник. Страница 212

Вернуться к содержанию учебника

Страница 212

1061 1062 1063 1064 1065 1066 1067

Вопрос

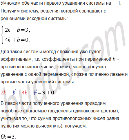
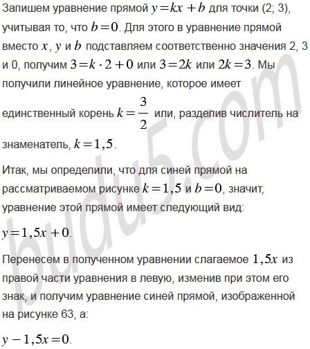
Запишите систему линейных уравнений с двумя переменными, графики которых изображены на рисунке 63.

        

              а)                                              б)

                                     Рис. 63

Подсказка

Ответ


Вернуться к содержанию учебника