Номер 1122 - ГДЗ Алгебра 7 класс. Мерзляк, Полонский. Учебник. Страница 221

Вернуться к содержанию учебника

Страница 221

1119 1120 1121 1122 1123 1124 1125

Вопрос

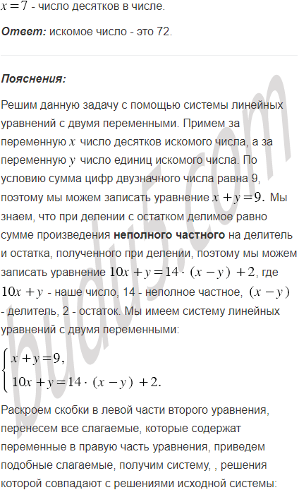
Сумма цифр двузначного числа равна 9, причём цифра в разряде десятков больше цифры в разряде единиц. При делении данного числа на разность его цифр получили неполное частное 14 и остаток 2. Найдите данное число.

Подсказка

Ответ


Вернуться к содержанию учебника