Задание 1104 - ГДЗ Геометрия 7-9 класс. Атанасян. Учебник

Старая и новая редакции

Вернуться к содержанию учебника

1101 1102 1103 1104 1105 1106 1107

Вопрос

Выберите год учебника

№1104 учебника 2013-2022 (стр. 282):

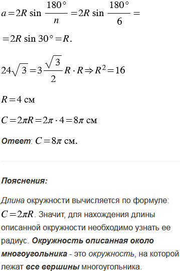
Найдите длину окружности, описанной около: а) правильного треугольника со стороной ; б) прямоугольного треугольника с катетами и ; в) равнобедренного треугольника с основанием и боковой стороной ; г) прямоугольника с меньшей стороной и острым углом между диагоналями; д) правильного шестиугольника, площадь которого равна см2.


№1104 учебника 2023-2024 (стр. 275):

Постройте А, если:

а) ; б) ; в) .

Подсказка

№1104 учебника 2013-2022 (стр. 282):

Вспомните:

  1. Что такое треугольник.
  2. Какой треугольник называется прямоугольным.
  3. Теорему Пифагора.
  4. Какие многоугольники называются правильными.
  5. Что такое прямоугольник.
  6. Что такое окружность.
  7. Какая окружность называется описанной.
  8. Формулы для вычисления площади правильного многоугольника.
  9. Как вычислить длину окружности.
  10. Что такое синус.

№1104 учебника 2023-2024 (стр. 275):

Вспомните:

  1. Что такое система координат.
  2. Как определить координаты точки.
  3. Что называется уравнением линии.
  4. Какой вид имеет уравнение окружности.
  5. Что такое единичная полуокружность.
  6. Что называется синусом и косинусом угла.

Ответ

№1104 учебника 2013-2022 (стр. 282):


№1104 учебника 2023-2024 (стр. 275):


Вернуться к содержанию учебника