Номер 256 - ГДЗ Алгебра 7 класс. Мерзляк, Полонский. Учебник. Страница 50

Вернуться к содержанию учебника

Страница 50

253 254 255 256 257 258 259

Вопрос

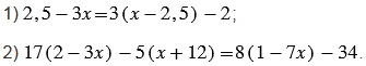
Решите уравнение:

Подсказка

Вспомните:

  1. Что значит решить уравнение.
  2. Линейное уравнение, его корни.
  3. Свойства уравнений.
  4. Распределительное свойство умножения.
  5. Раскрытие скобок, подобные слагаемые.
  6. Умножение десятичных дробей.
  7. Сложение десятичных дробей.
  8. Деление и дроби.
  9. Правила сложения рациональных чисел.
  10. Правило вычитания рациональных чисел.
  11. Правила деления рациональных чисел.
  12. Противоположные числа.
  13. Модуль числа.

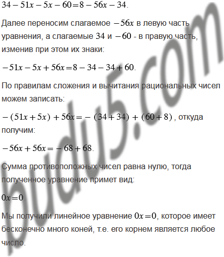
Ответ


Вернуться к содержанию учебника