Номер 598 - ГДЗ Алгебра 7 класс. Мерзляк, Полонский. Учебник. Страница 107

Вернуться к содержанию учебника

Страница 107

595 596 597 598 599 600 601

Вопрос

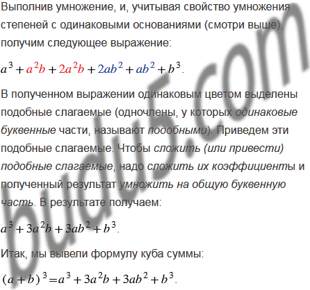
Выведите формулу куба суммы:

Пользуясь этой формулой, преобразуйте в многочлен выражение:

Подсказка

Ответ


Вернуться к содержанию учебника