Номер 567 - ГДЗ Алгебра 8 класс. Мерзляк, Полонский. Учебник. Страница 142

Вернуться к содержанию учебника

Упражнения §17. Страница 142

564 565 566 567 568 569 570

Вопрос

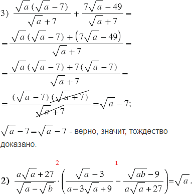
Докажите тождество:

Подсказка

Ответ


Вернуться к содержанию учебника