Номер 807 - ГДЗ Алгебра 8 класс. Мерзляк, Полонский. Учебник. Страница 200

Вернуться к содержанию учебника

Упражнения §24. Страница 200

804 805 806 807 808 809 810

Вопрос

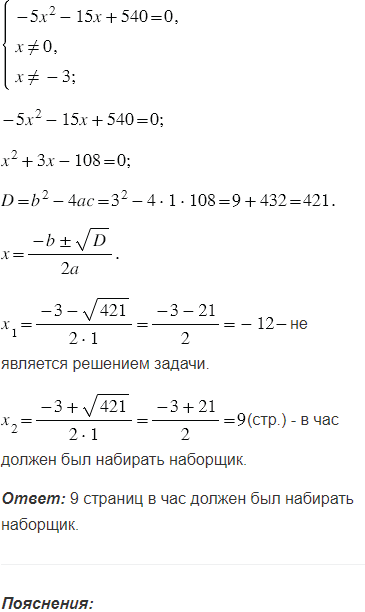
Наборщик должен был за некоторое время набрать 180 страниц. Однако он выполнил эту работу на 5 ч раньше срока, так как набирал на 3 страницы в час больше, чем планировал. Сколько страниц в час он должен был набирать?

Подсказка

Ответ


Вернуться к содержанию учебника