Вернуться к содержанию учебника
Задание "Проверь себя" №7. Страница 223
4 5 6 1 2 3 4 5 6 7 8
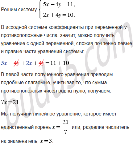
Решите систему уравнений
А) (3; 1) Б) (1; 3) В) (1; 2) Г) (2; 1)
Вспомните: