Вернуться к содержанию учебника
Задание "Проверь себя" №7. Страница 223
2 3 4 5 6 7 8 9 10 11 12
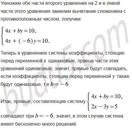
При каком значении система уравнений имеет бесконечно много решений?
А) 6
Б) 6
В) 3
Г) такого значения не существует
Вспомните: